Introduction
Overview
The Alipay restaurant solution allows customers to use the Alipay app to view menu, order food, and pay the bills and tips.
Simply by using a mobile device to scan a code, this new way to order and pay creates a cashless and more convenient dining experience. Customers can now enjoy shorter waiting time and get more dedicated restaurant services.
Besides, this digital transformation can help merchants reduce labor costs and achieve a higher table turnover rate.
Note: This solution is based on the Alipay app. For solutions that support multiple e-wallets, contact technical support at AlipayGlobalTechService@service.alipay.com.
User experience
With the Alipay restaurant solution, customers can scan the QR code using their Alipay app to view the menu and place an order with the wanted dishes. The order is sent to the order system automatically and waiters can check customer needs and provide corresponding services. When customers need to pay bills and tips, the online payment service can be triggered when the customer scans the Alipay QR code and pay via the Alipay wallet.
Customers can even order dishes before they arrive at the store if they use the remote channel H5 page for pre-ordering. Besides, a joint table service is also provided by Alipay restaurant solution. Customers on the same table can scan the same QR code to order and pay, without any confusion about the order.

Solution benefits
The Alipay restaurant solution provides a platform for paying and ordering, enabling merchants and customers to connect more seamlessly. With lesser labor costs, better dining experiences, and a higher turnover rate, customers and merchants can both benefit from this Alipay solution.
Merchant benefits
Maximized operation efficiency and higher table turnover rate
With a serving process that is simplified with technology, fewer labor resources are needed to achieve higher efficiency in daily operations. This leads to a higher table turnover rate and more profits. Besides, the joint table service also can help to maximize your operational efficiency. More than one order can be supported at the same time for each table.
By implementing the Alipay restaurant solution, the table turnover rate is largely increased. The following graphic shows the efficiency improvement Alipay solution made to a restaurant:

Reduce labor costs
In the traditional way of running a restaurant, an adequate amount of servers are needed to provide a good quality service to customers. Especially during the busiest times of the day, a restaurant needs to have enough servers to provide menus, take order, serve dishes, and collect payment. With the Alipay solution, lesser servers are needed and labor costs can be reduced by at least three quarters.
Attract more customers
Alipay is one of the biggest and most reliable platforms with a big group of users in China. Alipay service can use its own market influence to carry more customer flows to the cooperated business.
Chinese tourists or Chinese people who live outside China are high-potential customers for restaurants that accept Alipay. For Alipay users, an Alipay-endorsed restaurant makes them feel at home.
Moreover, Chinese tourists with limited cash tend to enter a restaurant with Alipay service because Alipay always provides pretty good exchange rates when settling the payment.
Optimize the data management
With massive operation data related to orders and bills, big data technology can be used for analyzing customer needs, optimizing the supply chain, and keeping the financial status healthy. Previously, daily accounting and financial management can be time-consuming and labor-intensive. Besides, it is not easy to make statistical studies of the daily ordered dishes. With the Alipay solution, you can conveniently get your daily business data and make corresponding data analyses.
Improve the customer experience
A convenient dining experience with localized menus and a mobile checkout option is provided by the Alipay solution. The language barrier between customers and waiters doesn't affect the dining experience anymore. Besides, pre-ordering dishes before arriving at the store is allowed so that customers can have less time to wait.
Service provider benefits
Service providers refer to those who provide services for integrating with Alipay solutions, such as ISVs. Relying on the openness of the Alipay platform, ISVs can quickly open the market and gain revenue.
Alipay can provide the following benefits for ISV/ISOs:
- The most powerful technical support and the latest technology sharing in the electronic payment industry.
- Successful digitalization experience from China market.
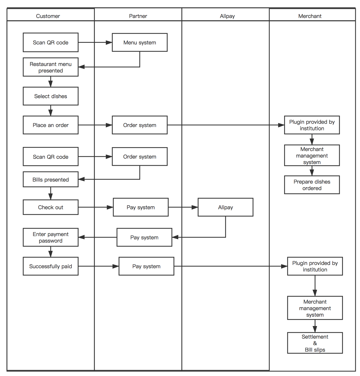
Solution flow
By adopting the Alipay solution, customers are supported to initiate a request by scanning the QR code, and the service provider can follow the solution flow below to provide the corresponding services for customers:

Figure 1. Alipay restaurant solution flow