Introduction
Overview
The Alipay taxi payment system enables passengers to pay conveniently via the Alipay app. By scanning the QR code in the taxi, the bill information is presented to the customer and the payment can be completed with just a click. More efficient than cash paying, mobile payment saves the driver and passenger's time as less time is needed to complete the payment.

Note: This solution is based on the Alipay app. For solutions that support multiple e-wallets, contact technical support at AlipayGlobalTechService@service.alipay.com.
User experience
The Alipay taxi payment system provides a quick and secure payment process. Passengers simply need to scan the QR code with their Alipay app in the taxi to pay the bills. Passengers can also choose to include tips in the payment.
Alipay taxi payment solution supports two types of codes for customers to scan:
- Transaction QR code, which is created by the taxi's payment device and is integrated with Alipay.
- Alipay third-party merchant QR code, which is created by Alipay. Each taxi has a unique Alipay third-party merchant QR code.
User experiences for scanning each type of codes are slightly different.
Transaction QR code:
- The customer scans the transaction QR code with Alipay app.
- The customer confirms to pay bill.
- The taxi payment device automatically prints a receipt with the payment result.

Alipay third-party merchant QR code:
- The customer scans the QR code to enter the payment H5 page.
- The customer enters the payment amount in local currency and click pay.
- The corresponding amount in RMB is displayed for customers to confirm payment.
- After the bill is paid, the payment result, payment amount, and payment channel are displayed. The returned results will be shown in the local language so that the driver can confirm the payment.
- The taxi payment device automatically prints a receipt with the payment result.

Solution benefits
The Alipay taxi solution benefits its users in many different ways.
Merchant benefits
A cashless payment method allows taxi drivers to offer customers multiple payment options and quick, seamless transactions which significantly improves the customer experience. As a QR code is the only thing needed to be prepared, Alipay taxi solution is relatively inexpensive.
Why taxi companies should adopt Alipay taxi payment solution:
- No cash needed: Save customers from preparing cash in the local currency. Besides, Alipay provides very favorable exchange rate for the overseas payments.
- Fast and smooth payment experience: The Alipay taxi solution supports a payment process significantly faster, by providing a QR code for the mobile device to scan. Payments are processed immediately, in real-time. This is a huge advantage compared to traditional credit card readers that take some time to process a payment or compared to the time it takes to exchange cash.
- Minimize the language barrier between drivers and passengers: Passengers can pay the bill directly without any communication barriers with the driver.
Service provider benefits
Service providers refer to those who provide services for integrating with Alipay solutions, such as ISVs. Relying on the openness of the Alipay platform, ISVs can quickly open the market and gain revenue.
Alipay can provide the following benefits for ISV/ISOs:
- The most powerful technical support and the latest technology sharing in the electronic payment industry.
- Successful digitalization experience from China market.
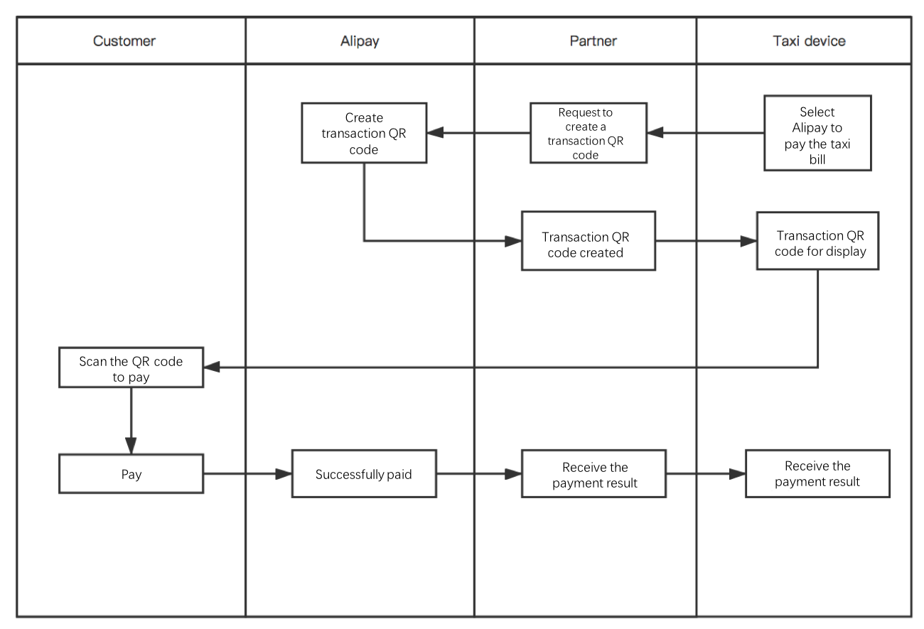
Solution flow
By adopting the Alipay taxi solution, the customer is supported to scan a QR code to pay, and the service provider can follow the solution flow to provide the service for the customer:

Figure 1. Alipay taxi solution flow