Introduction
Overview
By accepting payment from Alipay, merchants can accept mobile payment, improve checkout efficiency, reduce cash management cost, and facilitate easy communication between customers and cashiers.
Note: This solution is based on the Alipay app. For solutions that support multiple e-wallets, contact technical support at AlipayGlobalTechService@service.alipay.com.
User experience
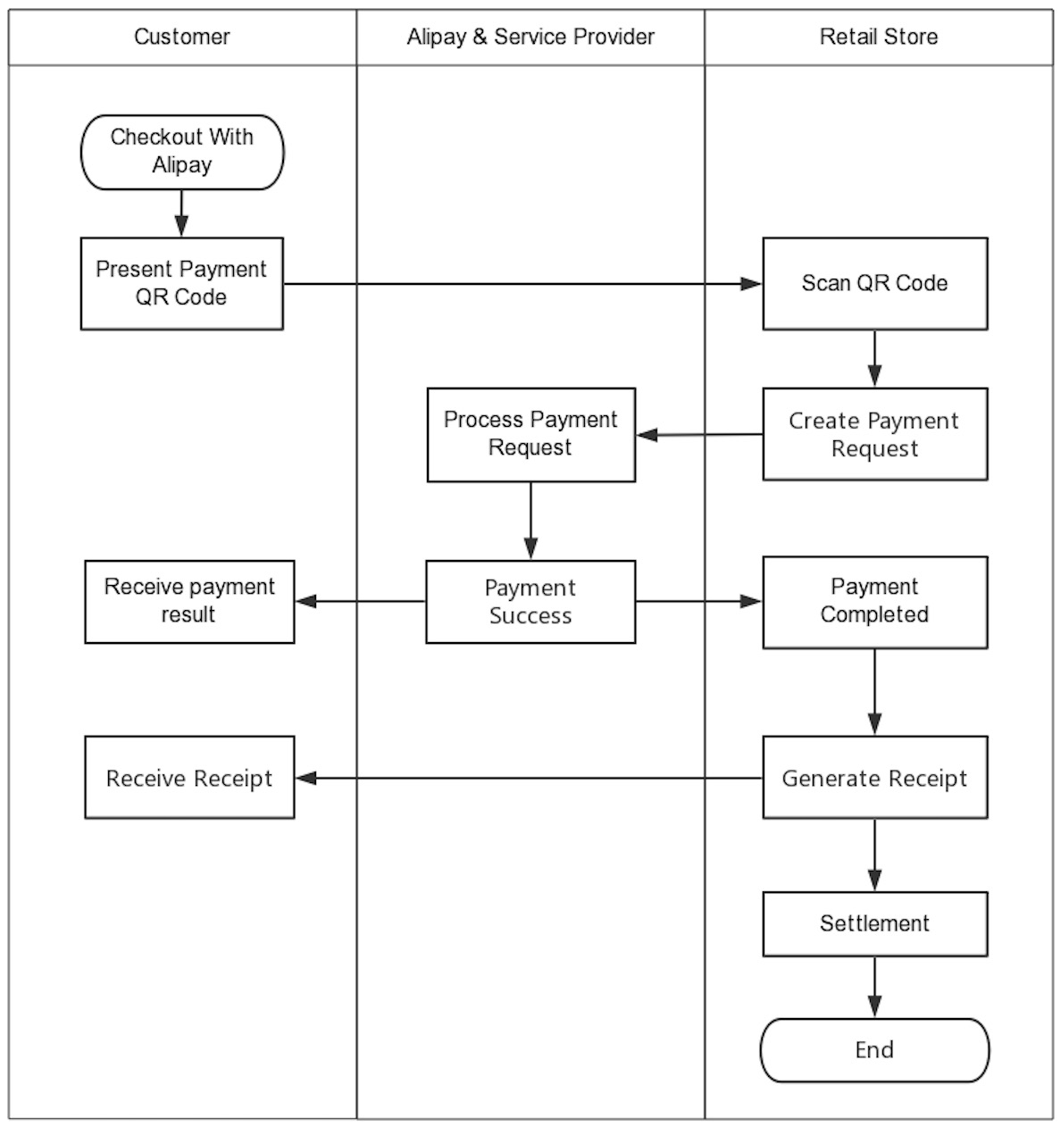
Customers can complete a purchase at a retail store by paying with the Alipay app. To complete the payment, the customer simply needs to present the app's payment code at the cashier checkout as shown in the following image:

Figure 1. Checkout with Alipay in retail store
Steps to check out with theAlipay app:
- Customer presents payment code at checkout.
- Cashier uses scanner to scan the payment code. Based on Alipay's risk assessment result, the customer might be prompted to confirm the payment.
- Cashier receives payment successful message on electronic cash register (ECR) screen and the customer receives payment successful message on the Alipay app. Payment success receipt is printed.
Solution benefits
With Alipay enabled, merchants can improve checkout efficiency, reduce cash management cost, and facilitate easy communication between customers and cashiers.
Improve check-out efficiency
Compared with traditional cash or cards methods, less time is required for payment processing when cashier scan to collect. Therefore, the queueing time is reduced (where applicable), and checkout efficiency is improved. The following figure illustrates how accepting Alipay payment improves efficiency:
Efficiency metric | Type of merchant | |
Does not accept Alipay | Accepts Alipay | |
| Cost of cash management | High | Low |
Check out efficiency | 1 min per order | 10 sec per order |
Employee number | 1 p/ECR | 0.2 p/ECR (ummaned self-checkout) |
Facilitate easy communication
Customers can pay in their language and currency to reduce language or cultural barriers, and therefore enhance the overall purchasing experience.
Reduce cash management cost
With this cashless payment method enabled, merchants no longer need to collect, transport, or store the cash. In addition, Alipay provides direct settlement to merchants bank account and regular reconciliation, minimizing the management cost of cashier and backend operation.
Business flow
The following solution flow illustrates how to design and deploy the Alipay retail store solution:

Figure 2. Retail store solution flow