Introduction
Overview
The Alipay fast food self-service payment solution can provide customers a smooth experience for restaurant self-ordering and self-purchasing. This solution allows customers to browse the menu, place an order, add options, and pay the bill freely without relying on service staff. With this digital payment transformation solution, labor cost is largely reduced and better customer experience is created with less waiting time, eliminated language barrier, and no cash involved.
Typical scenarios that will adapt well to self-service machines:
- Take-away
- Drive-thru (for Europe and America): A drive-through or drive-thru is a type of service provided by a business that allows customers to purchase products without leaving their cars.
The Alipay fast food self-service payment solution can be used in scenarios where people want to save time while ordering and checking out. With this solution, the queuing time can be greatly reduced, which is especially beneficial for both customers and merchants during the peak period of the popular services.
A parking function can also be embedded on the homepage, and users can directly enter the parking payment service.
Note: This solution is based on the Alipay app. For solutions that support multiple e-wallets, contact technical support at AlipayGlobalTechService@service.alipay.com.
User experience
With the Alipay fast food self-service payment solution, customers can use the self-service machine to make an order and check out. Alipay fast food self-service payment solution includes two ways to check out:
- Barcode payment: customer presents payment code for merchant to scan
- Merchant QR code payment: merchant presents payment code for customer to scan
Barcode payment
Also called B-scan-C payment, with which customers pay the bill by presenting their payment QR code for merchants to scan.
User experience
The following graphic shows the hardware deployment of the Alipay solution and the ordering page that the customer might see:

Steps to complete a self-service order with the barcode payment method:
- Start the order, pick up one pager, and enter the buzzer number in the self-service ordering machine.
- Choose desired dishes and place an order.
- Select between the to-go service or dine-in service.
- Choose Alipay to pay and open the 付钱 function of Alipay app on the mobile device.
- The scanner lights up and prompt to scan the Alipay wallet.
- Get an automatically-printed receipt.
- When the buzzer vibrates, food is ready to be taken.

Merchant QR code payment
Also called C-scan-B payment, with which customers pay the bill by scanning the merchant QR code and pay.
User experience
The process of selecting dishes and placing orders are quite similar to the fast food self-service solution with barcode payment method, the only difference exists in the process of checking out.
Steps to check out with the merchant QR code payment method:
- Customers use the Alipay app to scan the merchant QR code and the cashier page will be activated.
- Enter the amount to pay and submit the payment request.

Solution benefits
Alipay fast food solution connects merchants and customers more closely by providing an efficient order and pay platform. With less labor cost, but better dining experience, customers and merchants can both benefit from this Alipay solution.
Merchant benefits
Less queuing time, better customer experience
Popular fast food restaurants or any other popular service providers usually have too many customers queuing in line for getting a service, especially during the peak hours. Self-service machine can make the customers serve themselves by providing services on the machine in an easy way.
Besides, digitalized order and checkout process saves customers from preparing cash in the local currency and the language barrier with cashiers. Alipay provides very favorable exchange rate for the overseas payments.
Easy to use
Customers don't need to be trained before using the machine because the machine is designed in a quite easy and user-friendly way for customers to make an order and check out.
Less labor cost, maximized profit
Cashier-staffed checkout and waiters-served ordering are quite costly for the merchant. Labor costs can be a significant expense for any business, and can be the single largest expense for a small business with a growing workforce. By importing self-service machines, less employees needed in the business. You can cut your labor cost and maximize your profits.
Accessible without internet
Alipay users can complete the payment even when no internet connected.
Service provider benefits
Service providers refer to those who provide services for integrating with Alipay solutions, such as ISVs. Relying on the openness of the Alipay platform, ISVs can quickly open the market and gain revenue.
Alipay can provide the following benefits for ISV/ISOs:
- The most powerful technical support and the latest technology sharing in the electronic payment industry.
- Successful digitalization experience from China market.
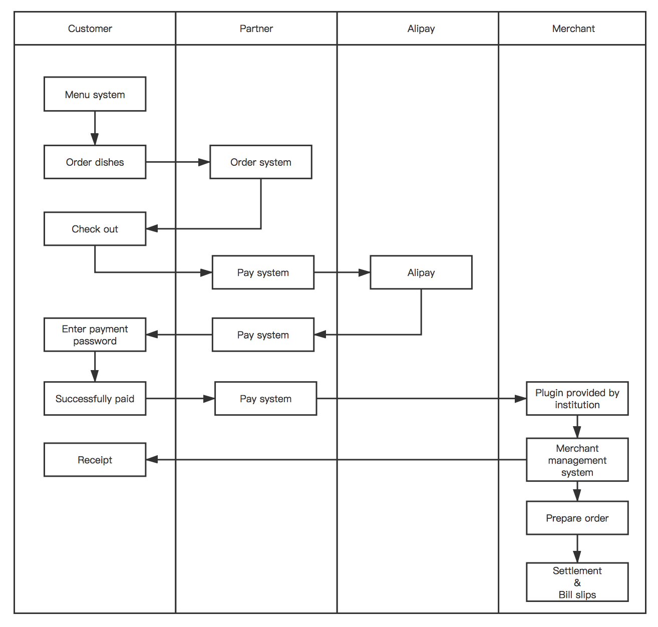
Solution flow
By adopting the Alipay solution, the customer is supported to order and check out on the self-service machine. Service providers can follow the solution flow to design and deploy the system.
Barcode payment method
The scanner is activated after the customer places an order on the self-service machine. The customer opens the payment QR code in the customer's Alipay wallet and uses the scanner to scan the QR code. Then, the payment is completed.

Merchant QR code payment method
The payment process is initiated when the customer scans the merchant's QR code to pay.
