Antom, leading provider of tailored payment solutionsAntom, leading provider of tailored payment solutions
Go to Homepage
AlipayHK - Barcode
Introduction
User Experience
Product Flow
Quick Start
Pay Flow
Cancel Flow
Refund Flow
Query Flow
Integration
Reconciliation Files
API List
Digital Signature

Query Flow

2025-01-14 01:47

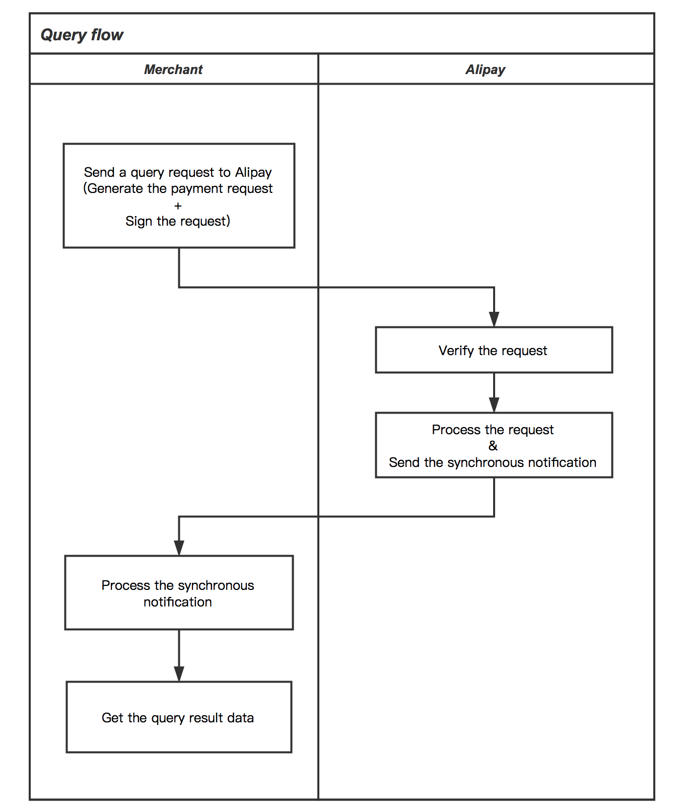
You can query the status of a transaction order by using the query interface.


image.png

The following diagram shows the order query flow:

image

For more information about the parameters and error codes, see The Query API.

© 2026 Antom

Legal Information 

Contact Sales 

Antom Portal  

View llms.txt